FRIULI-VENEZIA GIULIA. Mappa concettuale sulla regione del FRIULI-VENEZIA GIULIA. Il Friuli-Venezia Giulia è una delle regioni italiane a Statuto speciale. Il Friuli-Venezia Giulia confina con la regione Veneto a ovest, a nord con l'Austria, a est con la Slovenia e a sud col Mar Adriatico. Verifica le tue conoscenze sul Friuli-Venezia Giulia.. Per la serie VIDEOMAPPE, una mappa concettuale virtuale per ripassare insieme le Regioni d'Italia. Lezione di oggi: il Friuli-Venezia Giulia.Per accedere all.

Geografia V mappe concettuali Friuli ed Emilia Romagna + compiti

MAPPE per la SCUOLA FRIULIVENEZIA GIULIA

Paradiso delle mappe FriuliVenezia Giulia territorio e ambiente

FriuliVenezia Giulia Mappa con province

Geografia V mappe concettuali Friuli ed Emilia Romagna + compiti

MAPPA CONCETTUALE DIGITALE FRIULI VENEZIA GIULIAQUINTA ELEMENTARE YouTube

Mappe per la Scuola FRIULIVENEZIA GIULIA

FriuliVenezia Giulia regions map highlighted on Italy map Stock Vector Image & Art Alamy

Paradiso delle mappe FriuliVenezia Giulia

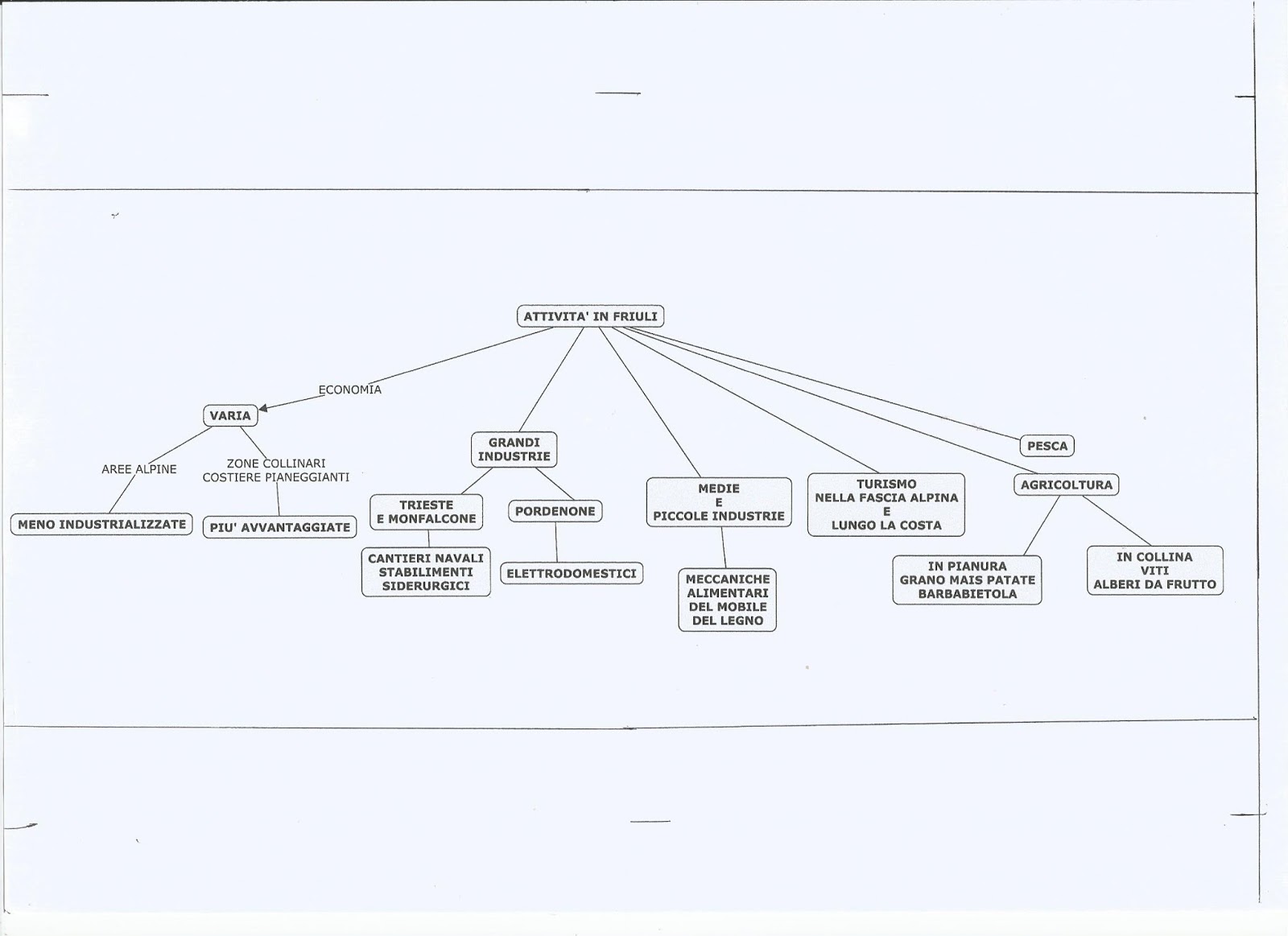
Paradiso delle mappe FriuliVenezia Giulia attività economiche

Paradiso delle mappe Friuli VeneziaGiulia territorio e clima

Geografia V mappe concettuali Friuli ed Emilia Romagna + compiti

Region of FriuliVenezia Giulia Italia Mia

Friuli Venezia Giulia mappa amministrativa, Italia Immagine e Vettoriale Alamy

Mapa Friuli Venezia Giulia Tienda Mapas

Paradiso delle mappe FriuliVenezia Giulia territorio, clima e altre informazioni

Mappa Cartina Geografica Friuli Venezia Giulia

Map of Friuli Venezia Giulia 2

Genera Grafico De Mapa De Friuli Venezia Giulia

Geografia V mappe concettuali Friuli ed Emilia Romagna + compiti
VIAGGIO ALLA SCOPERTA DELLE REGIONI D'ITALIA - Il Friuli Venezia GiuliaIn questa serie andiamo a fare delle videoricerche sulle regioni italiane. In ogni vid.. Le mappe dei comuni in Friuli-Venezia Giulia. Seguendo uno dei link sotto riportati verrà presentata una mappa dettagliata per la località prescelta. È possibile scegliere il livello di risoluzione e anche varie tipologie di visualizzazione quali: cartina stradale. veduta satellitare. veduta satellitare.