México se convirtió en el principal productor y exportador mundial de plata e importante productor de oro. Se desarrolló en gran escala la industria textil que ocupaba cerca de 40 mil obreros. Adquirió un fuerte impulso la producción de jabones, cigarros, cerveza, aceite y otros productos de la industria liviana.. En 1976 después de 22 años, se devaluó de $12.50 a $20.50 por dólar. En febrero de 1982 pasó de 20.50 a 38 pesos. La última devaluación ocurrió en septiembre de 1982, cuando se devaluó de 22 a 70 pesos por dólar, una cifra histórica que afectó seriamente las condiciones de vida de la población.

Tarea ESEM Segundo Parcial Linea DEL Tiempo Modelos Economicos DE Mexico Edgar Enrique GIL

Perspectivas económicas de México 2019 CEPAL

Cuadro Comparativo Modelos económicos de México Jesús Soriano yJzkUEvveu Xmind

Modelos Economicos En Mexico ajore

Calaméo Modelos Económicos En México

Línea de tiempo economía en México José Armando Cuevas Rodríguez Xmind

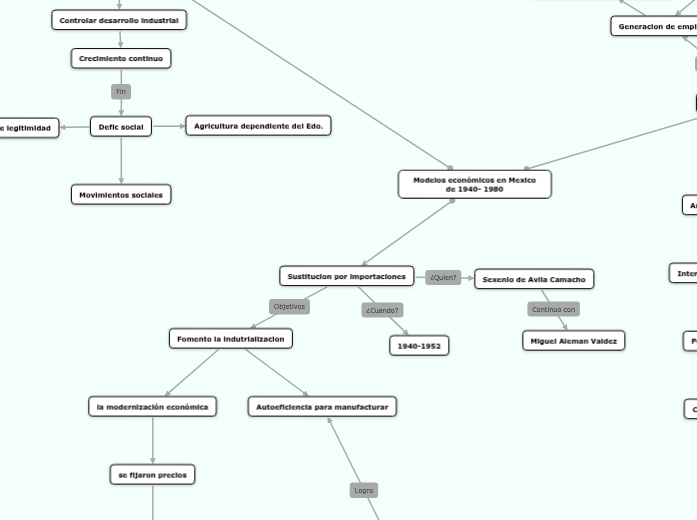
Modelos económicos en Mexico Mind Map

Modelo económico Mexico 1970 1882 Esquemas y mapas conceptuales de Economía Docsity

Mapa mental Sistemas Económicos de México Impacto de los modelos económicos contemporáneos

modelos económicos de México procedentes d... Mind Map

Economia en México de 1940 a 2015

Modelos económicos en méxico by Martinez Quezada Citlali del Carmen Issuu
_2.jpg)
Los modelos económicos de México del periodo 19401982 UDGVirtual Formación Integral

Modelos económicos de méxico 3 by Maria Andres Issuu

ESEM Módelos Economícos CUADRO COMPARATIVO DE LOS MODELOS ECONÓMICO APLICADOS EN MÉXICO PREVIO

Estructura socioeconómica de México (19401982)

Cómo es la economía de México México mi país

Modelos económicos de México de 19701982 by diana carrillo Issuu

Infografía acerca de los modelos económicos de México REFERENCIAS ELECTRÓNICAS youtube/watchA

Modelos Económicos de Mexico de 1940 a 1982 Modelos Económicos de México de 1940 INTRODUCCION
MODELOS ECONOMICOS Y RELACIONES INTERNACIONALES. Los modelos económicos establecidos en México han ido evolucionando con base en las relaciones productivas nacionales, y también de acuerdo a las necesidades y relaciones internacionales; en el inicio de la postguerra, concretamente, la nueva situación económica mundial influyó de una.. Universidad Autónoma Metropolitana Unidad Azcapotzalco México. Monserrat Huerta, Heliana; Chávez Presa, María Flor Tres modelos de política económica en México durante los últimos sesenta años Análisis Económico, vol. XVIII, núm. 37, primer semestre, 2003, pp. 55-80 Universidad Autónoma Metropolitana Unidad Azcapotzalco Distrito.